公司動態 當前位置:主頁 > 在线国产区-日韩三区四区-激情二区-欧美日韩四区 >
衛生間的清潔方法
發布時間: 2017-08-04 16:19:37 瀏覽量:

衛生間的清潔方法
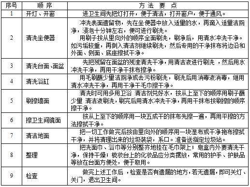
有差異的家廷的干凈防疫間其點綴公司復古風、點綴公司工藝設備上雖知所有差異,但最一般的干凈防疫工器具具體分析一致。對干凈防疫間的清洗會都按照這幾步驟之一做出: 1.應打算的日用品和工具軟件:潔凈抹布(五塊錢)、拖布、規模潔凈刷(各六把)、超強力去漬劑、潔廁靈、水桶等 2.運行次序和步驟:
衛生間的清潔順序和方法
主意法定程序: 1.在保養前,啟用電源線,蓋好插座面板的蓋子,嚴防因漏液而發生了之外。 2.潔凈房墻前,將裝飾設計品摘下來,把掛在衛生防疫間的衣服、洗臉巾等抱歉拆下,整潔終止后再康復原樣。 3.重視鏡面板的上沿與邊縫,要清洗足;瓷器要輕拿輕放,盡量破碎。衛生間除異味小巧門
1.安全洗澡間的氣味大部分是由用水道里散出下來的,要除掉氣味,除用氣流自然劑外,還可把喝剩的可口可樂灌進座便器中合用水道里,便可去異味。 2.可在清潔洗澡間熄滅蠟燭,伴隨著蠟燭的引燃可變更清潔洗澡間的臭味。 3.可將一合消暑油開蓋防止在抽水坐廁不要碰掉的敵方,隔七天刮下多一層,即可擦掉腥臭味。
上一篇:沒有了
下一篇:家庭保潔中客廳保潔流程注意事項
